导航
您的位置: 首页>政务公开>公示公告 > 公示公告

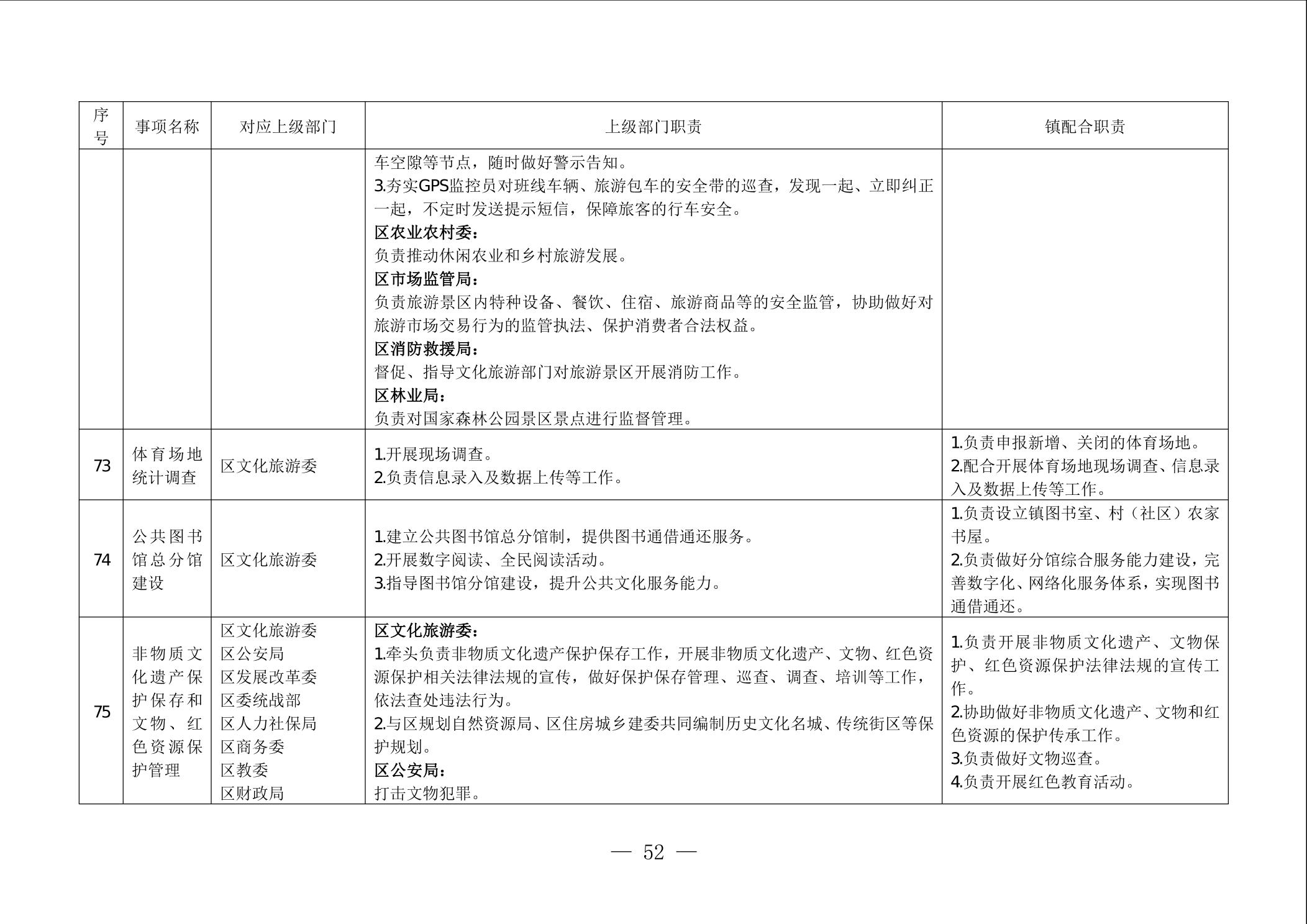
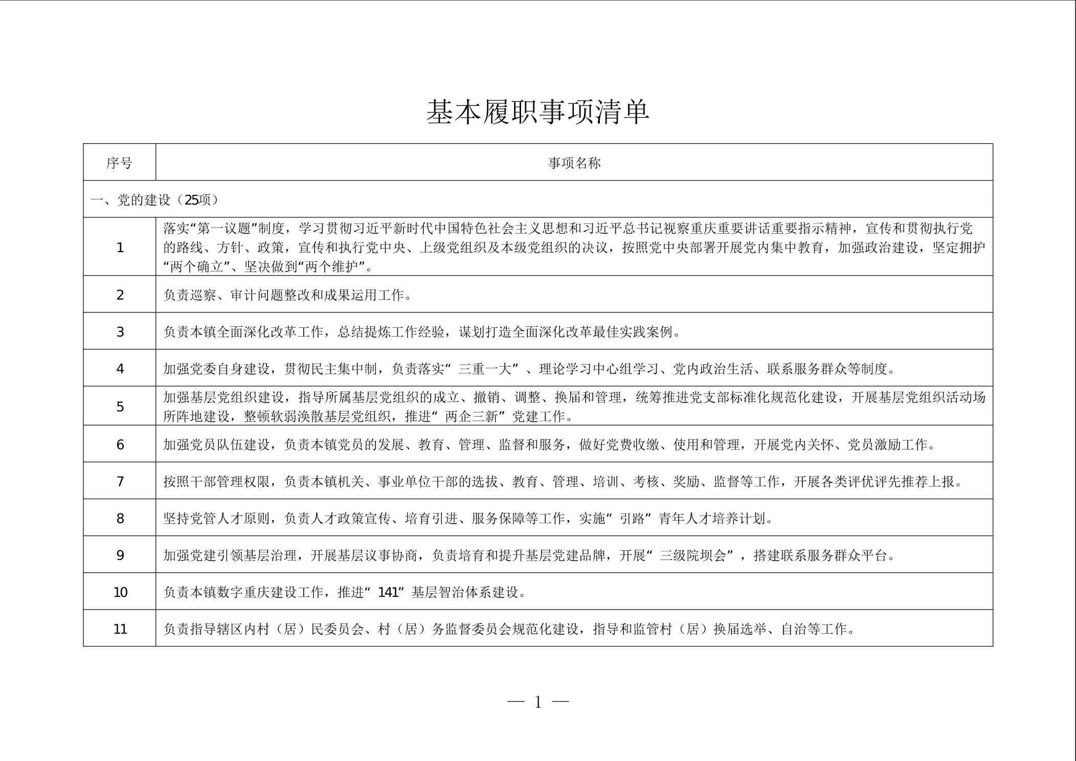
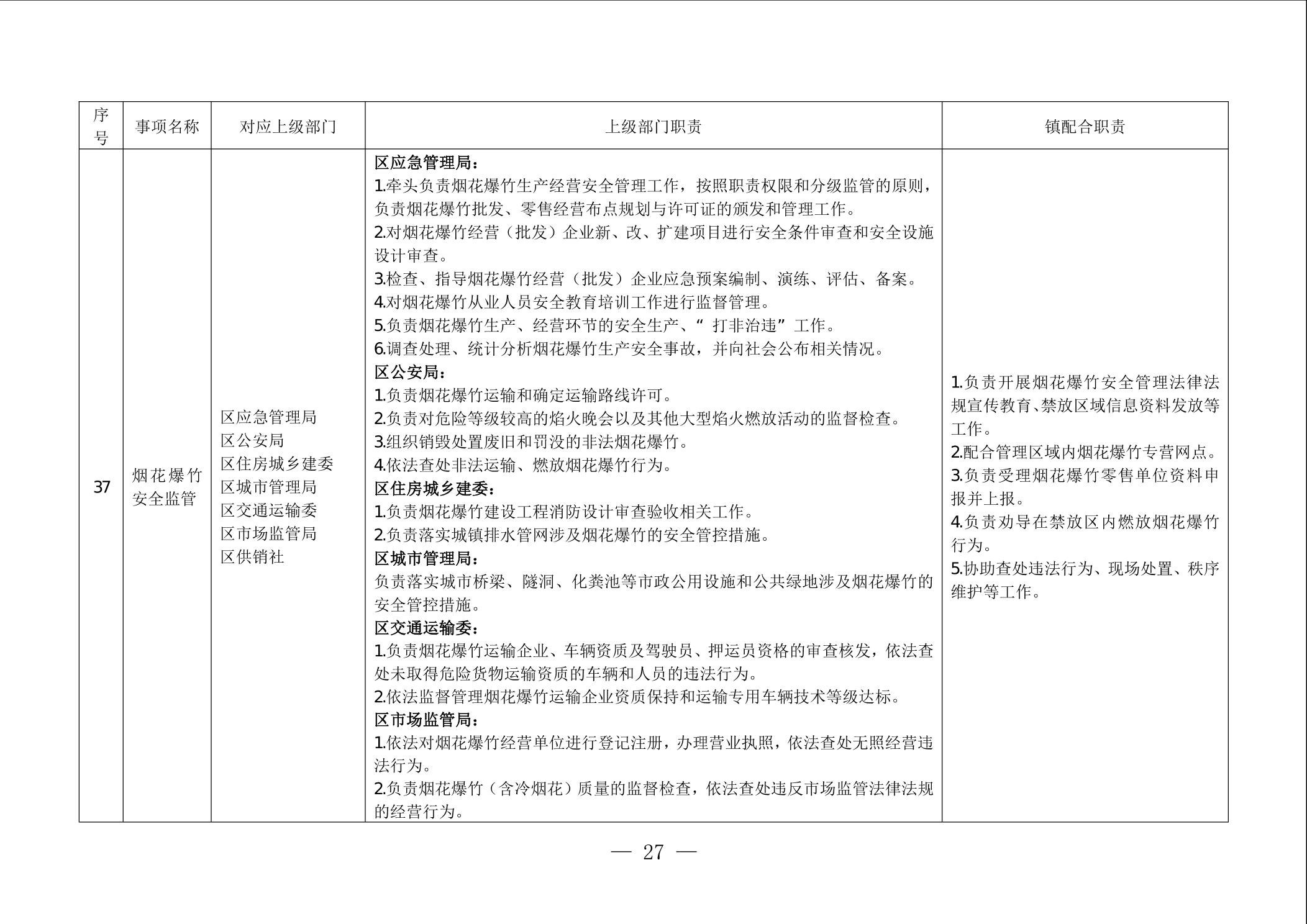
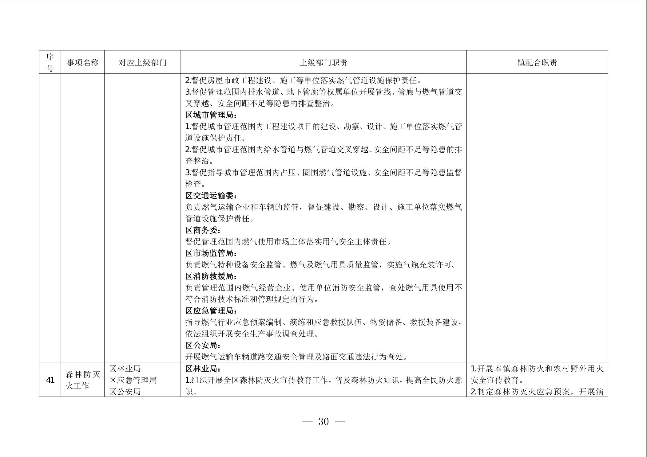
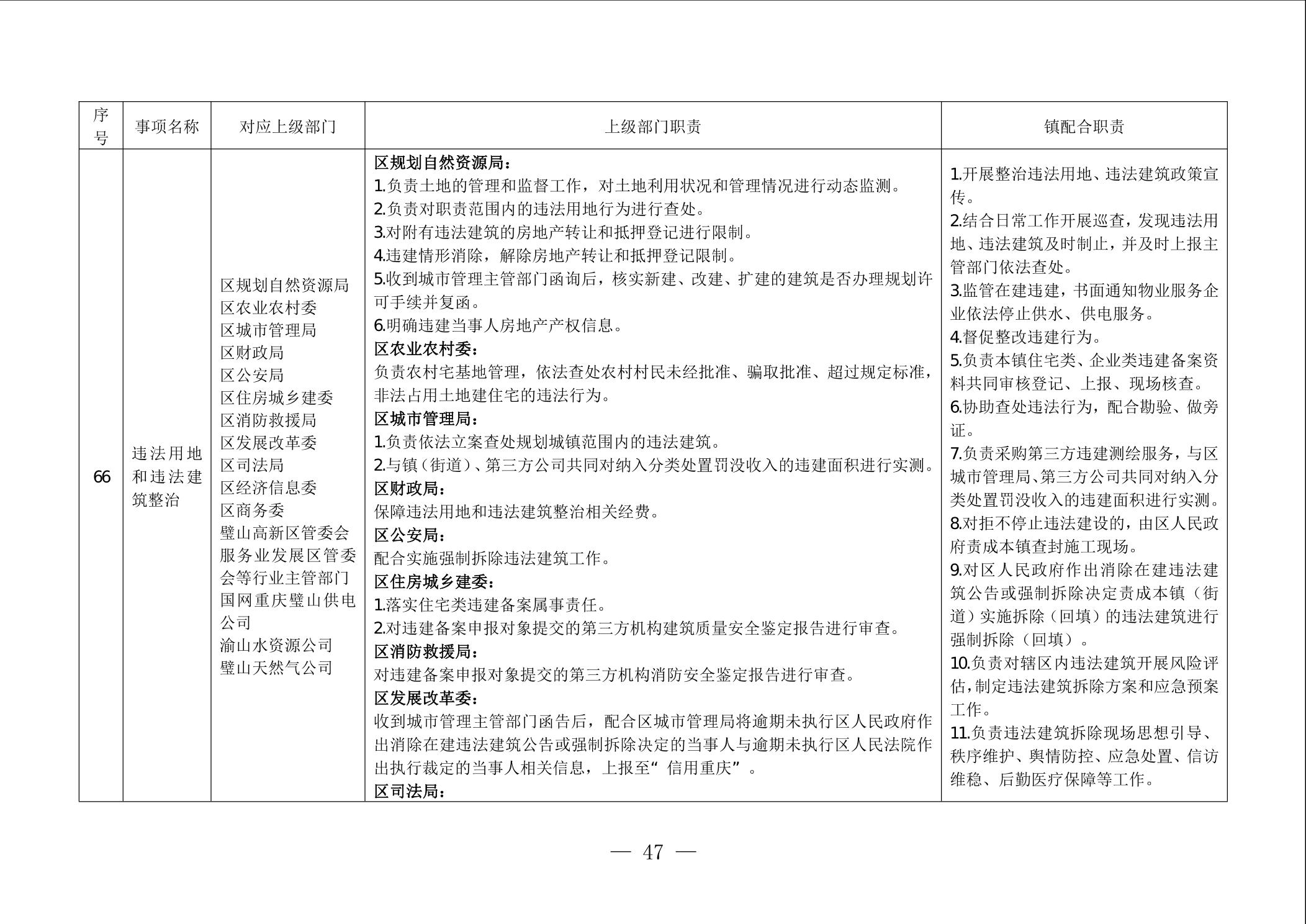
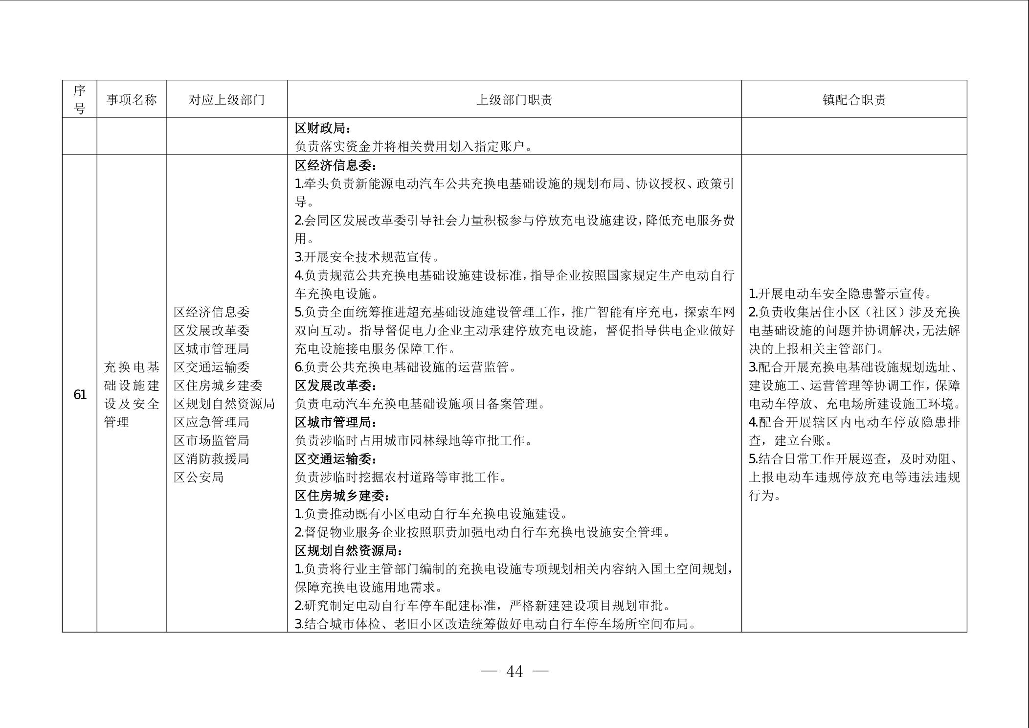
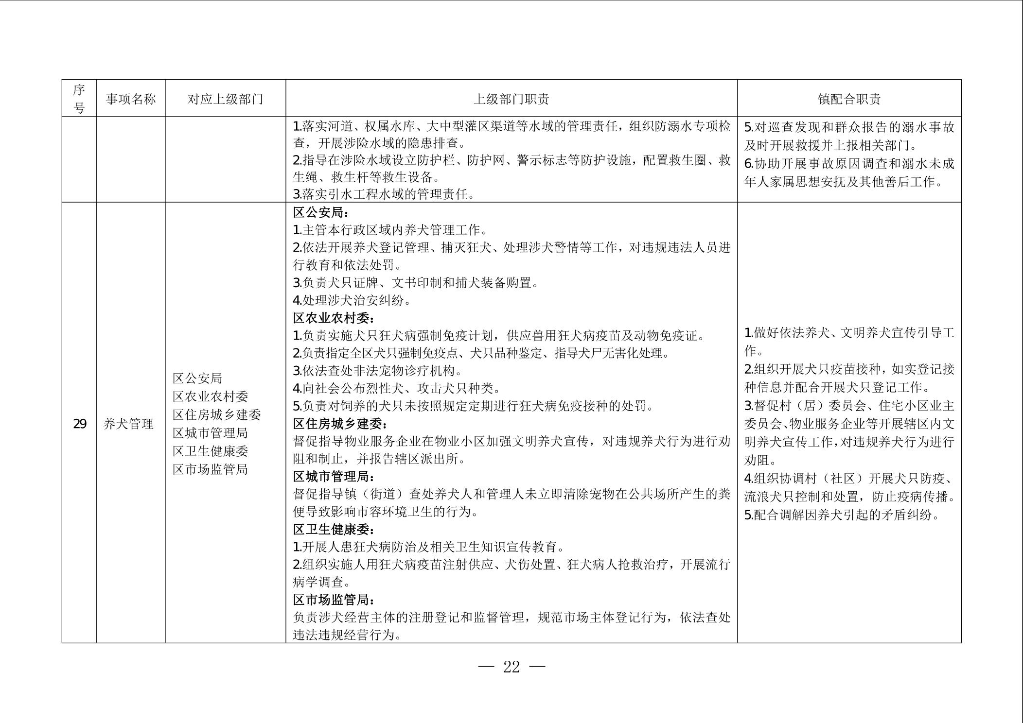
关于公布《重庆市璧山区福禄镇履行职责事项清单》的公告

日期: 2025-07-18
字体:

《重庆市璧山区福禄镇履行职责事项清单》已经区委、区政府同意,现予公布。

中共重庆市璧山区委办公室

重庆市璧山区人民政府办公室

2025718



回到顶部