中国政府网
|
重庆市人民政府网
|
重庆市璧山区人民政府网
|
部门镇街
×
部门
区发展改革委
区教委
区科技局
区经济信息委
区公安局
区民政局
区司法局
区财政局
区人力社保局
区生态环境局
区住房城乡建委
区城市管理局
区交通运输委
区水利局
区农业农村委
区商务委
区文化旅游委
区卫生健康委
区退役军人事务局
区应急管理局
区审计局
区统计局
区医保局
区林业局
区信访办
区政务服务管理办
服务业发展区管委会
镇街
璧城街道
璧泉街道
青杠街道
来凤街道
丁家街道
大路街道
大兴镇
正兴镇
河边镇
福禄镇
七塘镇
八塘镇
三合镇
广普镇
健龙镇
无障碍
|
关怀版
|
智能机器人
|
支持IPV6
|
登录
|
注册
注销
首页
|
政务公开
|
政务服务
|
互动交流
|
投资璧山
|
璧山名片
您当前的位置:
首页
>
政务公开
>
公示公告
>
公示公告
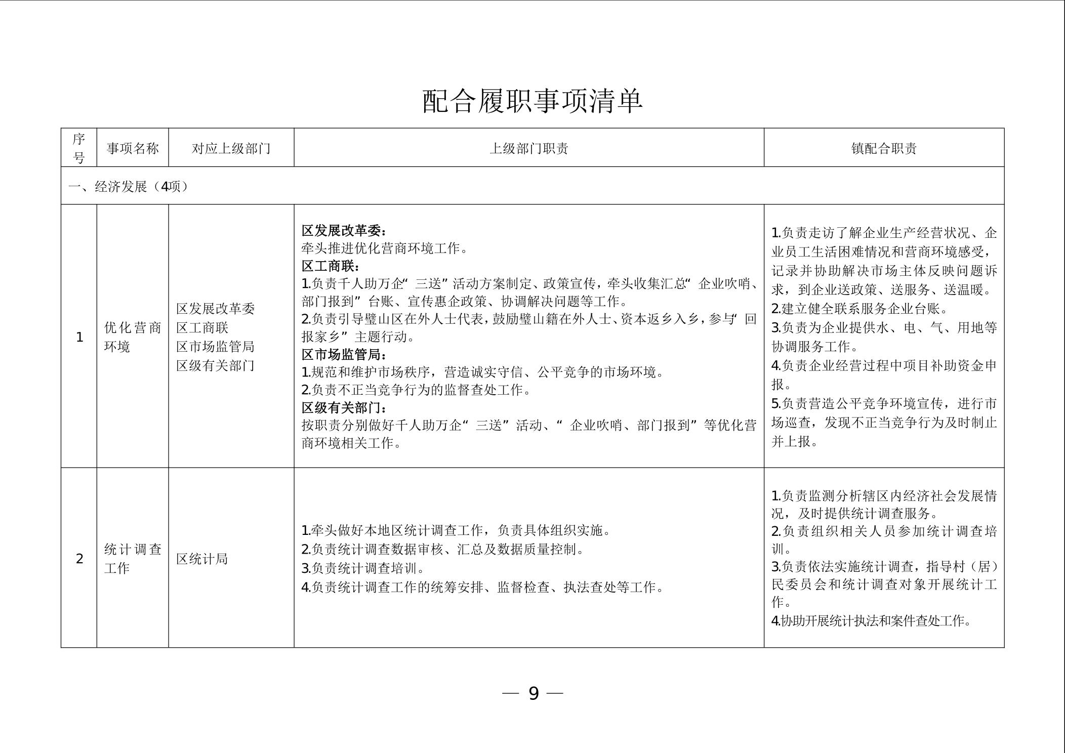
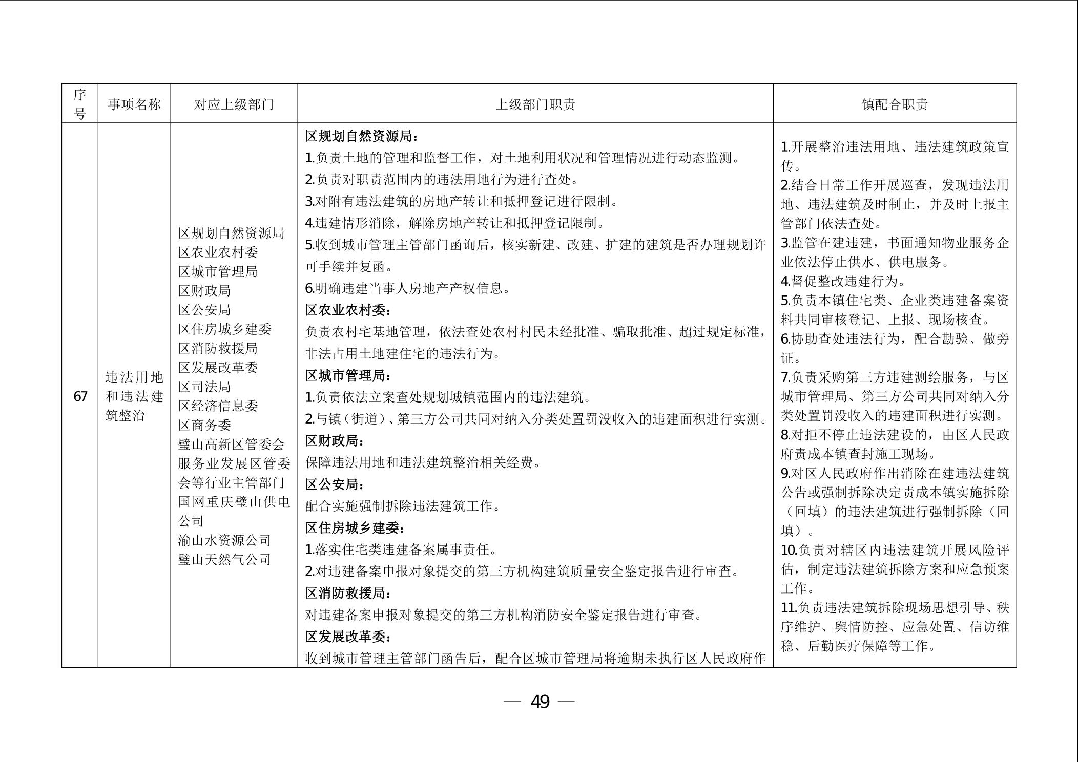
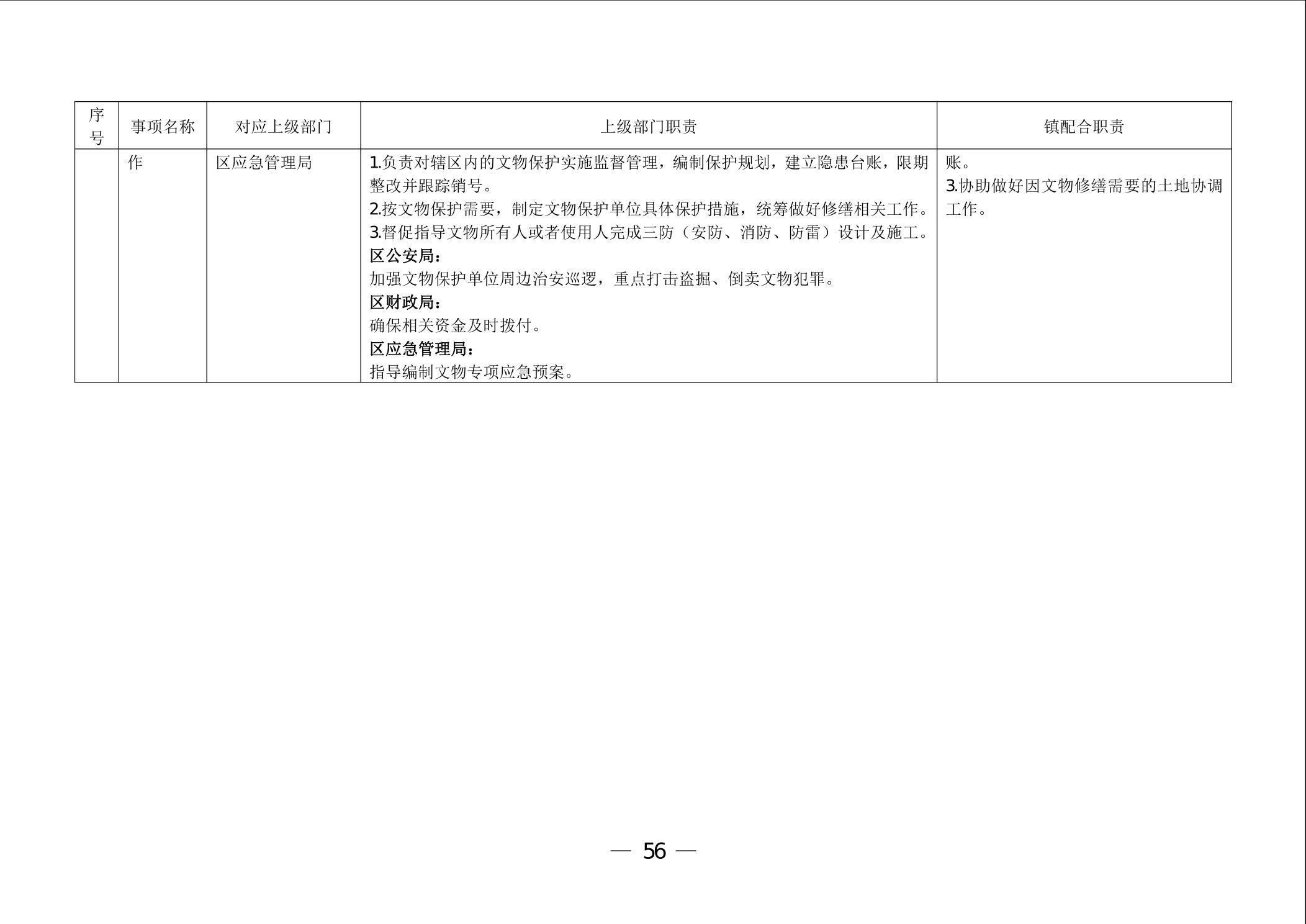
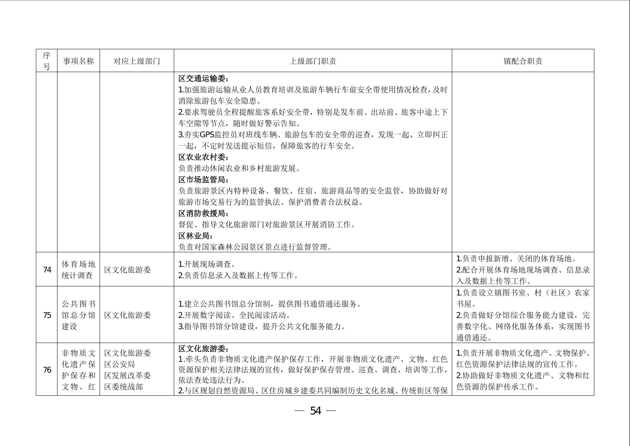
关于公布《重庆市璧山区大兴镇履行职责事项清单》的公告
日期:
2025-07-18
大
中
小
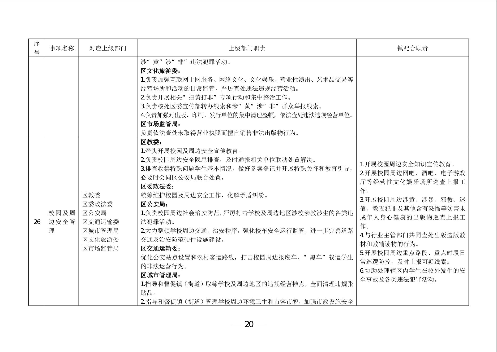
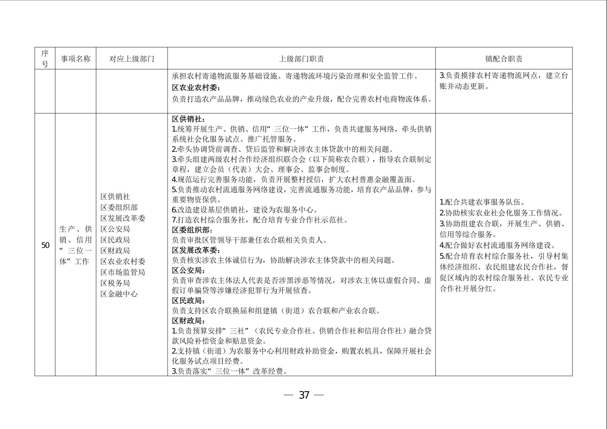
《重庆市璧山区大兴镇履行职责事项清单》已经区委、区政府同意,现予公布。
中共重庆市璧山区委办公室
重庆市璧山区人民政府办公室
2025
年
7
月
18
日
扫一扫在手机打开当前页
首页
>
政务公开
>
公示公告
>
公示公告
14830051
关于公布《重庆市璧山区大兴镇履行职责事项清单》的公告
197244
公示公告
20
大兴镇
2025-07-18