中国政府网
|
重庆市人民政府网
|
重庆市璧山区人民政府网
|
部门镇街
×
部门
区发展改革委
区教委
区科技局
区经济信息委
区公安局
区民政局
区司法局
区财政局
区人力社保局
区生态环境局
区住房城乡建委
区城市管理局
区交通运输委
区水利局
区农业农村委
区商务委
区文化旅游委
区卫生健康委
区退役军人事务局
区应急管理局
区审计局
区统计局
区医保局
区林业局
区信访办
区政务服务管理办
服务业发展区管委会
镇街
璧城街道
璧泉街道
青杠街道
来凤街道
丁家街道
大路街道
大兴镇
正兴镇
河边镇
福禄镇
七塘镇
八塘镇
三合镇
广普镇
健龙镇
无障碍
|
关怀版
|
智能机器人
|
支持IPV6
|
登录
|
注册
注销
首页
|
政务公开
|
政务服务
|
互动交流
|
投资璧山
|
璧山名片
您当前的位置:
首页
>
区生态环境局
>
政府信息公开
>
基层政务公开
>
生态环境领域
>
政务公开
>
政府信息公开目录
>
环境管理
>
土壤环境管理
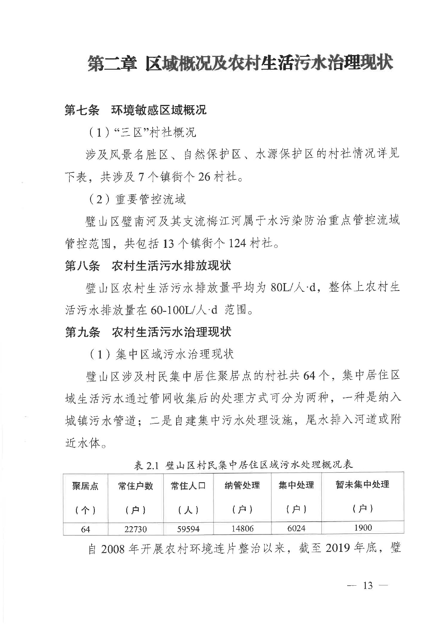
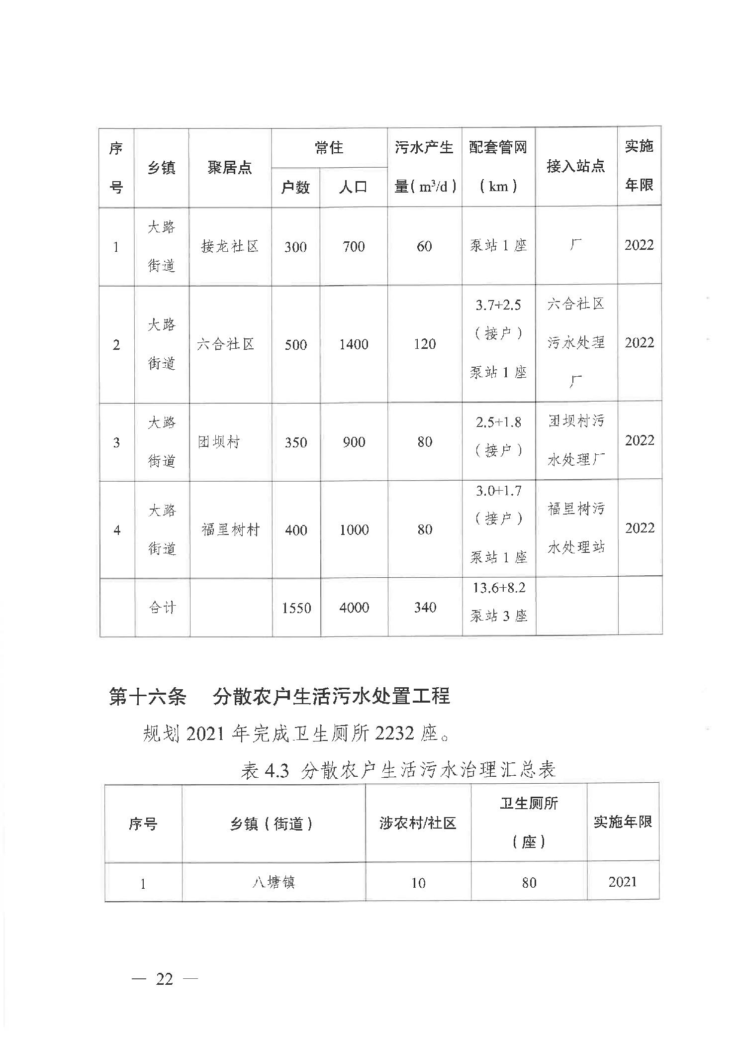
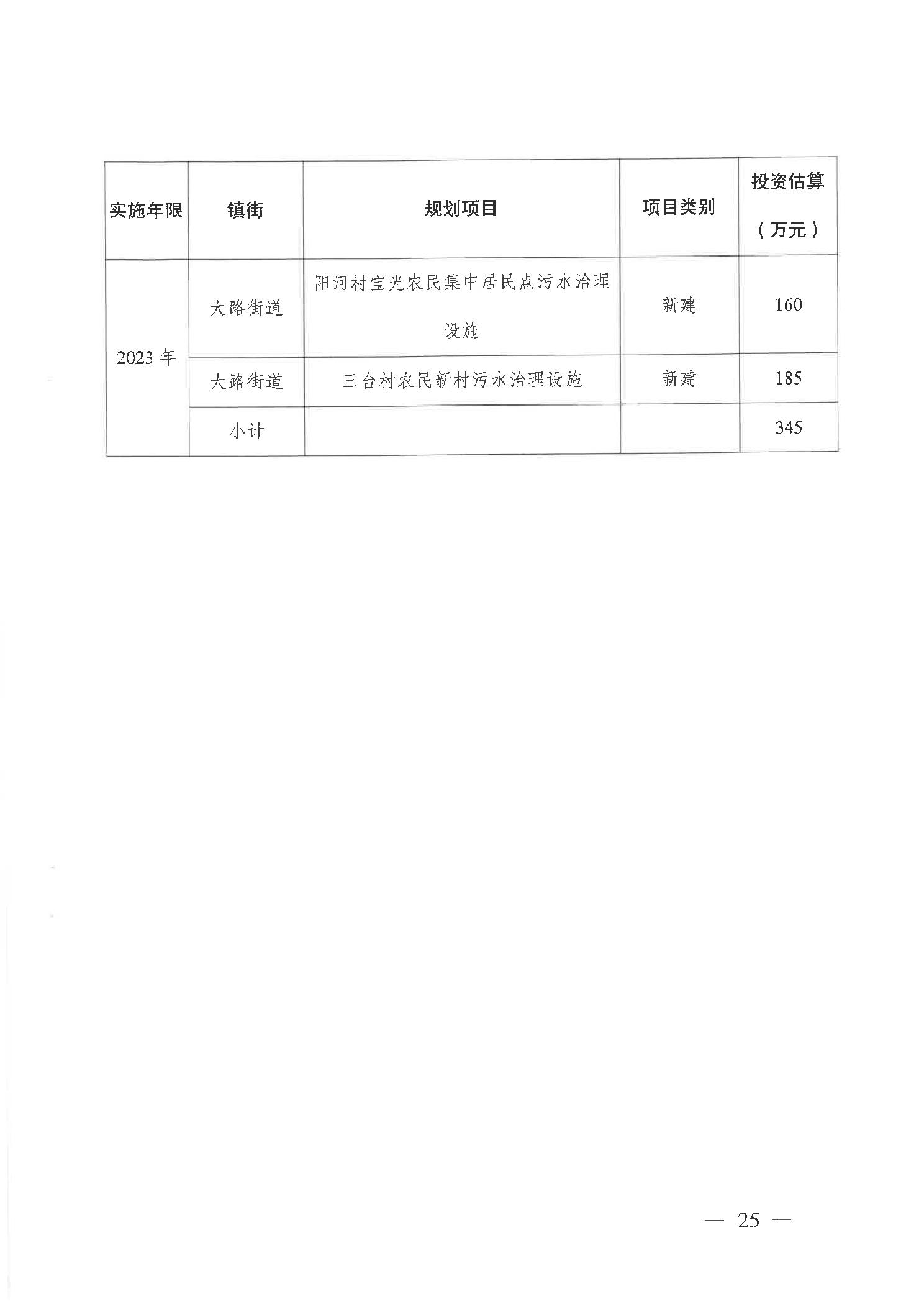
关于印发《重庆市璧山区农村生活污水治理专项规划》的通知
日期:
2022-05-12
大
中
小
扫一扫在手机打开当前页
首页
>
区生态环境局
>
政府信息公开
>
基层政务公开
>
生态环境领域
>
政务公开
>
政府信息公开目录
>
环境管理
>
土壤环境管理
10708442
关于印发《重庆市璧山区农村生活污水治理专项规划》的通知
309725
土壤环境管理
20
2022-05-12